野火电子论坛

 找回密码
 注册

QQ登录

只需一步,快速开始

查看: 18694|回复: 3

mini-V3的WiFi

[复制链接]
发表于 2016-3-20 15:14:56 | 显示全部楼层 |阅读模式
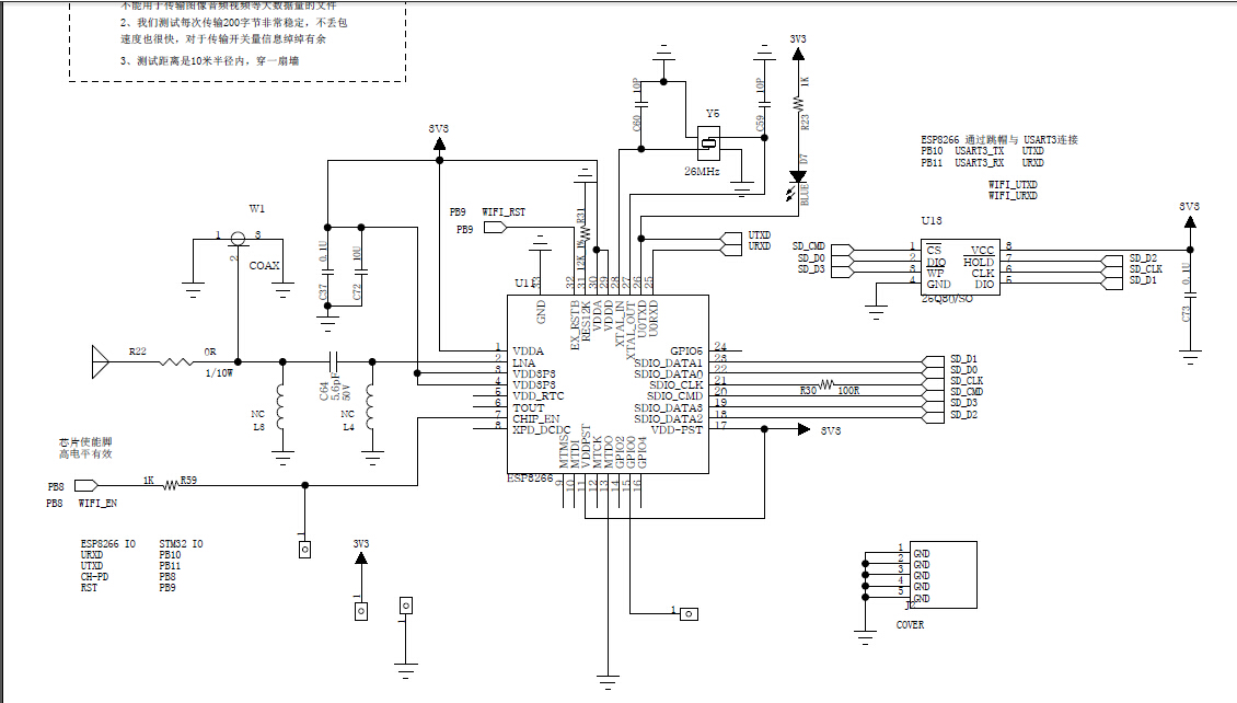
mini-V3的WiFi是已经在板上了,但是现在需要自己画板,要用的是WiFi模块,怎么画啊,初学者,这图看不懂啊

回复

使用道具 举报

 楼主| 发表于 2016-3-20 15:18:02 | 显示全部楼层
忘记放图了
QQ截图20160320151116.jpg
回复 支持 反对

使用道具 举报

发表于 2016-3-20 17:01:26 | 显示全部楼层

直接买8266得了,,干嘛自己画
回复 支持 反对

使用道具 举报

 楼主| 发表于 2016-3-20 21:14:47 | 显示全部楼层
chaoge131 发表于 2016-3-20 17:01
直接买8266得了,,干嘛自己画

哦,好的,谢谢,那可以再问一下吗,是直接把PB10、PB11、PB8、PB9引出来接8266就可以了吗?
回复 支持 反对

使用道具 举报

您需要登录后才可以回帖 登录 | 注册

本版积分规则

联系站长|手机版|野火电子官网|野火淘宝店铺|野火电子论坛 ( 粤ICP备14069197号 ) 大学生ARM嵌入式2群

GMT+8, 2026-5-14 18:35 , Processed in 0.054072 second(s), 26 queries , Gzip On.

Powered by Discuz! X3.4

Copyright © 2001-2021, Tencent Cloud.

快速回复 返回顶部 返回列表