野火电子论坛

 找回密码
 注册

QQ登录

只需一步,快速开始

查看: 13172|回复: 2

STM103 GPIO口连接拨码开关 gpio输入方式的配置

[复制链接]
发表于 2018-3-16 14:12:54 | 显示全部楼层 |阅读模式
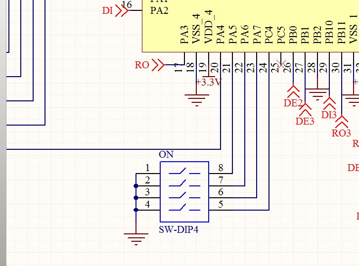
我要做一个modbus rtu的io模块,采用拨码开关设置从站地址
1.各位坛友,帮忙看一下我这种拨码开关连接方式能否工作,拨码看管着个地方需要不要做上啦。能否用GPIO口的内部上拉
见图:[img]file:///C:\Users\Administrator\AppData\Roaming\Tencent\Users\279827044\QQ\WinTemp\RichOle\YC9SDYF@$I[WCUT1R~D`V{N.png[/img]
2.如果可以,GPIO是不是配置成输入上拉的工作方式就可以了。
拨码开关.jpg
回复

使用道具 举报

 楼主| 发表于 2018-3-16 14:14:32 | 显示全部楼层
第一次发帖 多多指教 谢谢各位了
回复 支持 反对

使用道具 举报

发表于 2018-3-16 15:03:07 | 显示全部楼层
要上拉的,浮空没有确定的电压值很容易误动作(这是我试过的,我甚至能隔空用手来改变浮空输入接口的电平。。。。。),内部上拉没有试过,应该可以吧
回复 支持 反对

使用道具 举报

您需要登录后才可以回帖 登录 | 注册

本版积分规则

联系站长|手机版|野火电子官网|野火淘宝店铺|野火电子论坛 ( 粤ICP备14069197号 ) 大学生ARM嵌入式2群

GMT+8, 2026-3-15 16:22 , Processed in 0.037956 second(s), 26 queries , Gzip On.

Powered by Discuz! X3.4

Copyright © 2001-2021, Tencent Cloud.

快速回复 返回顶部 返回列表