野火电子论坛

 找回密码
 注册

QQ登录

只需一步,快速开始

查看: 12528|回复: 3

模拟信号采集器

[复制链接]
发表于 2018-6-22 09:46:45 | 显示全部楼层 |阅读模式
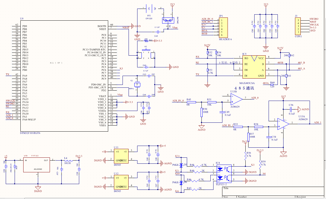
用STM32F101做的模拟量、开关量采集板,大神们帮忙看看合理不?
TIM图片20180621174409.png

主题推荐

回复

使用道具 举报

发表于 2018-6-22 11:01:15 | 显示全部楼层
就是画一个最小系统就可以了
回复 支持 反对

使用道具 举报

发表于 2018-6-22 11:57:50 | 显示全部楼层
用运放做了分压,滤波,然后跟随。比较简单,也使用,没啥问题。
回复 支持 反对

使用道具 举报

 楼主| 发表于 2018-6-22 14:59:53 | 显示全部楼层
乱世 发表于 2018-6-22 11:57
用运放做了分压,滤波,然后跟随。比较简单,也使用,没啥问题。

这个是电流采集,如果是0~5V电压采集的话是不是输给单片机AD之前做一个电阻分压就可以了?还需要滤波和跟随吗?
回复 支持 反对

使用道具 举报

您需要登录后才可以回帖 登录 | 注册

本版积分规则

联系站长|手机版|野火电子官网|野火淘宝店铺|野火电子论坛 ( 粤ICP备14069197号 ) 大学生ARM嵌入式2群

GMT+8, 2025-12-6 09:44 , Processed in 0.040410 second(s), 27 queries , Gzip On.

Powered by Discuz! X3.4

Copyright © 2001-2021, Tencent Cloud.

快速回复 返回顶部 返回列表