野火电子论坛

 找回密码
 注册

QQ登录

只需一步,快速开始

查看: 14034|回复: 2

串口不识别?

[复制链接]
发表于 2018-7-8 15:50:52 | 显示全部楼层 |阅读模式
本帖最后由 jackshi619 于 2018-7-8 15:53 编辑

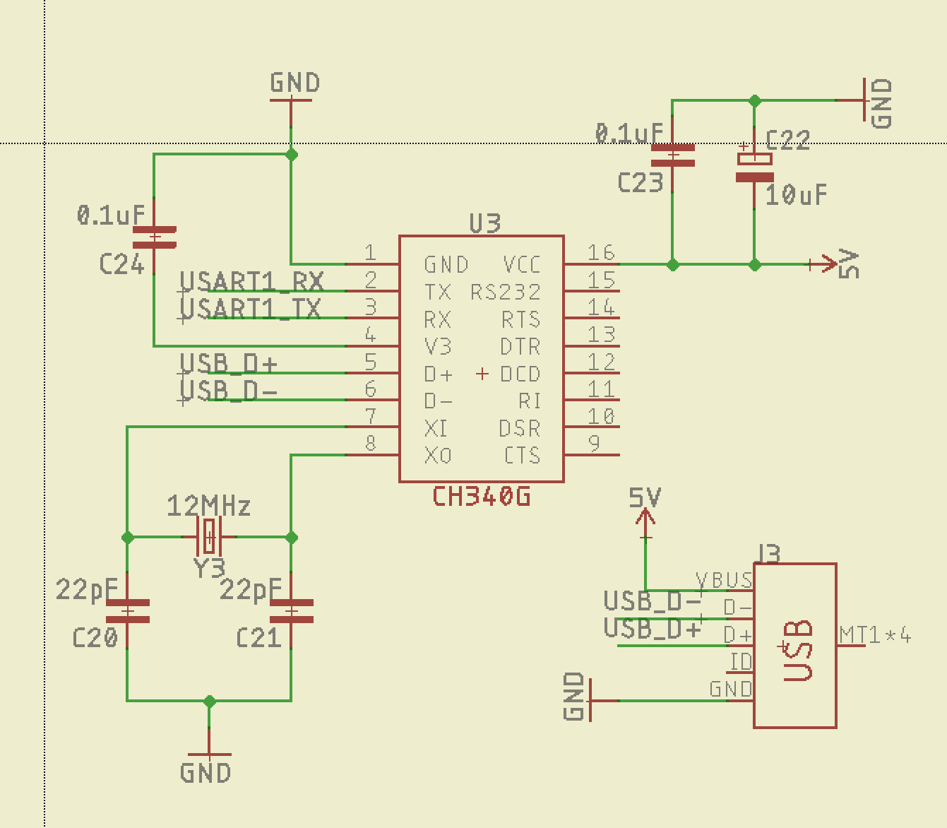
1.png 2.png
电路有问题吗?焊好芯片不能识别串口

回复

使用道具 举报

发表于 2018-7-9 08:37:28 | 显示全部楼层
对比我们的来看看
回复 支持 反对

使用道具 举报

发表于 2018-7-9 16:00:44 | 显示全部楼层
晶振有信号吗?
回复 支持 反对

使用道具 举报

您需要登录后才可以回帖 登录 | 注册

本版积分规则

联系站长|手机版|野火电子官网|野火淘宝店铺|野火电子论坛 ( 粤ICP备14069197号 ) 大学生ARM嵌入式2群

GMT+8, 2026-3-16 03:28 , Processed in 0.040023 second(s), 27 queries , Gzip On.

Powered by Discuz! X3.4

Copyright © 2001-2021, Tencent Cloud.

快速回复 返回顶部 返回列表