野火电子论坛

 找回密码
 注册

QQ登录

只需一步,快速开始

查看: 16329|回复: 11

想用stm32f103t8u6的GPIO口来控制降压芯片的EN脚

[复制链接]
发表于 2018-7-24 09:03:28 | 显示全部楼层 |阅读模式
最近要做一个板子,想用单片机的GPIO口输出高电平到降压芯片MIC29302的EN脚来控制这个降压芯片是否工作
回复

使用道具 举报

 楼主| 发表于 2018-7-24 09:05:05 | 显示全部楼层
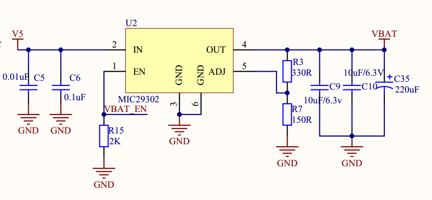
这是原理图, VBAT_EN脚就是单片机上的PB3
1.png
回复 支持 反对

使用道具 举报

 楼主| 发表于 2018-7-24 09:05:52 | 显示全部楼层
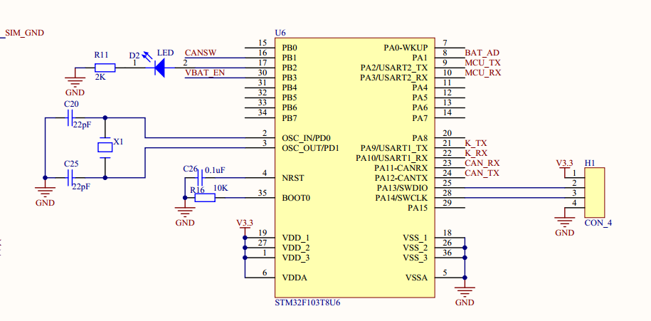
单片机的外围电路如图
2.png
回复 支持 反对

使用道具 举报

 楼主| 发表于 2018-7-24 09:12:18 | 显示全部楼层
[mw_shl_code=c,true]//通过配置PB3脚输出高电平来使能M6313模组的供电模块
void M6313_Power(void)
{
        GPIO_InitTypeDef GPIO_InitStructure;
        //打开GPIOB的时钟
        RCC_APB2PeriphClockCmd(RCC_APB2Periph_GPIOB, ENABLE);
        GPIO_InitStructure.GPIO_Pin = GPIO_Pin_3;
        GPIO_InitStructure.GPIO_Mode = GPIO_Mode_Out_PP;//通用推挽输出
        GPIO_InitStructure.GPIO_Speed = GPIO_Speed_50MHz;
        GPIO_Init(GPIOB, &GPIO_InitStructure);
        //输出高电平
        GPIO_SetBits(GPIOB, GPIO_Pin_3);
}[/mw_shl_code]
这是控制引脚输出高电平的代码, 想输出高电平从而使MIC29302开始工作
回复 支持 反对

使用道具 举报

 楼主| 发表于 2018-7-24 09:15:33 | 显示全部楼层
这是mic29302的datasheet   上面说en脚的高电平只要是2.4V以上就行了,可是我把程序烧进去之后,用万用表测了一下,这个mic29302 根本没有工作,没有3.8V的输出, 而且我后来把它的EN脚和IN脚连在一起之后,测了一下可以输出3.8v  说明这个芯片没有问题的啊 ,  我想知道我单片机这样的设计有没有问题???
1.png
回复 支持 反对

使用道具 举报

 楼主| 发表于 2018-7-24 09:16:24 | 显示全部楼层
那个VBAT就是3.8v   有没有大佬解下惑
回复 支持 反对

使用道具 举报

发表于 2018-7-24 11:09:13 | 显示全部楼层
dwj857954327 发表于 2018-7-24 09:16
那个VBAT就是3.8v   有没有大佬解下惑

直接给个电源接到en引脚试试
回复 支持 反对

使用道具 举报

 楼主| 发表于 2018-7-24 13:34:23 | 显示全部楼层
随风 发表于 2018-7-24 11:09
直接给个电源接到en引脚试试

直接给到en脚 可以输出VBAT 所以MIC29302这个降压芯片应该没问题的  请问单片机这样子连能不能达到我要的效果呢?
回复 支持 反对

使用道具 举报

 楼主| 发表于 2018-7-24 13:35:22 | 显示全部楼层
随风 发表于 2018-7-24 11:09
直接给个电源接到en引脚试试

单片机的GPIO配置成通用推挽输出 能输出多大的电压啊??? 我现在也不知道是不是焊的有问题
回复 支持 反对

使用道具 举报

 楼主| 发表于 2018-8-16 08:42:51 | 显示全部楼层
问题我已经自行解决了, 发出来给大家看看.因为我的VBAT_EN是用的PB3脚,这个引脚的默认功能是JTDO,普通io功能在复用功能里面
1.png
回复 支持 反对

使用道具 举报

 楼主| 发表于 2018-8-16 08:45:46 | 显示全部楼层
[mw_shl_code=c,true]RCC_APB2PeriphClockCmd(RCC_APB2Periph_GPIOB|RCC_APB2Periph_AFIO, ENABLE);//使能PORTB口时钟、复用引脚PB3
        GPIO_PinRemapConfig(GPIO_Remap_SWJ_JTAGDisable, ENABLE);  //关闭JTAG,SWD可以调试的[/mw_shl_code]    所以要在前面加上这两行代码,打开io功能
回复 支持 反对

使用道具 举报

发表于 2018-8-27 19:26:18 | 显示全部楼层
引脚配置要注意
回复 支持 反对

使用道具 举报

您需要登录后才可以回帖 登录 | 注册

本版积分规则

联系站长|手机版|野火电子官网|野火淘宝店铺|野火电子论坛 ( 粤ICP备14069197号 ) 大学生ARM嵌入式2群

GMT+8, 2026-3-18 09:34 , Processed in 0.041619 second(s), 26 queries , Gzip On.

Powered by Discuz! X3.4

Copyright © 2001-2021, Tencent Cloud.

快速回复 返回顶部 返回列表